2025年4月9日,中国海洋大学海洋生物多样性与进化研究所原生动物学团队在权威生物信息学期刊Briefings in Bioinformatics发表研究成果“SMAC: identifying DNA N6-methyladenine (6mA) at the single-molecule level using SMRT CCS data”,搭建了一套基于三代测序数据检测DNA 6mA甲基化修饰的分析流程。
DNA N6-甲基腺嘌呤(6mA)是一种重要的表观遗传修饰,广泛存在在细菌及部分真核生物中。真核生物6mA参与调控DNA复制、转录、转座子沉默、核小体定位等,在环境胁迫响应、胚胎发育、肿瘤发生等生理病理过程中发挥重要作用。
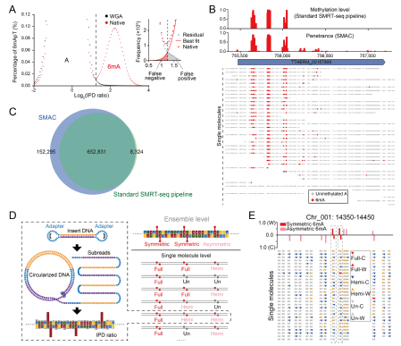
然而,6mA的检测技术长期存在高假阳性率与低分辨率的问题。例如,DNA小分子质谱(LC-MS)虽然灵敏度较高,但由于无法提供序列信息,难以排除其它来源的6mA污染;基于抗体富集和二代测序的6mA-IP技术虽然能够基本确定6mA来源,但其检测效果高度依赖抗体的特异性和亲和力,且分辨率有限。第三代测序技术——单分子实时测序(SMRT-seq)基于测序过程中碱基配对所需的脉冲间隔时间(interpulse duration,IPD),通过与阴性样品IPD的比值(IPDr)来识别DNA修饰,能够实现单碱基分辨率的6mA检测。然而,SMRT-seq的标准分析流程依赖多分子复合分析,即整合覆盖同一基因组位点的多个DNA分子的IPD信息,通过计算平均IPD推断甲基化水平。这种方法虽能在复合水平上提供位点的甲基化概率,却掩盖了DNA分子之间的异质性。事实上,同一基因组位点在不同DNA分子中可能分别呈现全甲基化(双链对称修饰)、半甲基化(仅一条链发生修饰)或未甲基化状态,而这种异质性信息对于理解甲基化动态(如细胞周期依赖的甲基化模式转换)或环境响应(如胁迫诱导的甲基化重编程)至关重要。
高珊团队和合作者开发了SMAC软件,利用单分子分析策略实现了对6mA的高分辨率检测(图1)。该方法利用SMRT环形一致性测序(CCS,Circular Consensus Sequencing)生成的HiFi read,每条HiFi read为同一DNA分子多次测序(绕环次数≥20次)的一致性序列,确保了碱基判读的准确度以及IPD的稳定性。SMAC提供了严格的数据质控和预处理方案,允许用户自由对reads进行修剪和筛除,并借助SMRTlink软件的blasr和ipdSummary模块进行序列比对及IPDr的计算。其核心算法是对全基因组腺嘌呤(A)位点的IPDr进行高斯双峰拟合,在不依赖阴性对照的情况下,动态设定区分6mA与未修饰A的检测阈值。在此基础上,针对ApT位点进行二次拟合,以区分全甲基化与半甲基化,最终输出单分子水平、单碱基分辨率的链特异性6mA信息。

图1. SMAC工作流程示意图

图2. SMAC灵敏准确的6mA检测。(A)6mA阳性样品(native)与阴性对照(WGA)A位点IPD比值分布。(B)SMRT-seq标准分析流程与SMAC在代表性基因组区域的6mA检测结果的比较,同时展示复合水平与单分子水平的6mA位点。(C)SMRT-seq标准分析流程与SMAC分析6mA位点的重合度。(D)SMRT-seq标准分析流程与SMAC检测6mApT对称性的原理示意图。(E)SMRT-seq标准分析流程与SMAC在代表性基因组区域的6mA对称性检测结果的比较,同时展示复合水平与单分子水平的6mA位点。
SMAC集成了现有软件和自制的生信分析脚本,通过简单指令即可完成数据质控、筛选、分析与可视化,显著提升了用户体验。通过系统串联各脚本和软件,降低了用户所需要的生信门槛,并提供了传统分析流程中缺乏的可调整参数,增大了用户自由度。与常规的复合分析流程相比,SMAC具有以下显著优势:1)提供了完善的数据预处理方案,有效降低背景噪音,显著提升了检测准确性;2)摒弃了传统流程对固定阈值的依赖,创新性地采用高斯分布拟合算法客观界定6mA的判定阈值,确保了结果可靠性;3)能够识别不同DNA分子间的甲基化状态差异,且展现出了更高的检出灵敏度;4)能够精准区分ApT二核苷酸位点的全甲基化与半甲基化状态,提供了单分子水平的链特异性6mA信息。综上所述,SMAC不仅能够准确高效地检测6mA,还可以从单碱基分辨率、单分子水平上解析6mA调控酶的功能及其对压力环境的响应,为表观遗传动态研究提供了不可或缺的工具。
进化所博士研究生李海程、牛俊骅和博士毕业生盛亚岚为该文章的共同第一作者,高珊教授和南加州大学的刘一凡副教授为文章的通讯作者。该项工作得到了国家自然科学基金杰青项目、山东省重大项目、崂山实验室科技创新项目以及美国国家科学基金会等项目经费资助。
文章链接: