日韩av

  • 最新动态

实验室在经典模式生物四膜虫领域做出的新贡献

嗜热四膜虫(Tetrahymena thermophila)隶属于纤毛门原生动物。作为单细胞真核模式动物,四膜虫具有纤毛虫所特有的双元核特性(在同一个细胞里同时具有负责生殖的小核和负责营养的大核)和独特的有性生殖形式,即接合生殖(不同交配型之间接合后交换和更新遗传物质,但不产生新的个体)。此外,四膜虫可以像普通的细胞一样,借助无菌培养,短期内即可获得大量的克隆个体。更为重要的是,其遗传信息本底清楚、具有成熟的基因操作技术。这些优点和特点,使其成为分子生物学、细胞生物学和遗传学等领域重要的模式物种。

以四膜虫为材料开展的研究迄今取得了多项重要成果:有关核酶和端粒酶的研究分别获得了1989年诺贝尔化学奖和2009年度的诺贝尔生理和医学奖。此外,人们还在四膜虫中发现了第一个动力蛋白、最早报道了小RNA调控机制(2002Science年度科学进展)以及完成了表观遗传学奠基性成果-组蛋白乙酰化酶的纯化和功能刻画。在上述成果中,详尽的组学信息起到了重要的支持作用。





  



1. 模式生物嗜热四膜虫

  

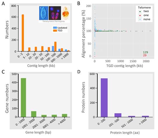
作为最早获得全基因组信息的模式生物之一,四膜虫的大核基因组拼接于2006年便已经开始。但国际上迄今开放版本的基因组来自于短片段的拼接,其181条大核染色体被分割成了1000多条contig且依然存在大量的空缺。这一不尽完善的基因组信息也导致了包括“染色体空间结构”、“染色体乱序重排”、“染色体拷贝数”在内的研究工作无法顺利展开。

针对上述问题,我们团队利用三代PacBio长读长数据,结合二代Illumina数据,首次拼接获得了国际上首个染色体水平上完整的四膜虫大核基因组:所有181条大核染色体均两端带有端粒、迄今所存的空缺均被补齐。作为重要的收获,该工作预测了38个新基因以及校正了883个基因模型,大幅提高了四膜虫基因注释的准确性。该团队利用获得的完整基因组,进一步探讨了大核拷贝数控制、大小核染色体重排等科学问题。作为一份具有重要意义的工作,这一完整拼接的大核基因组,将为以四膜虫为材料的各相关研究提供更为精确的基因组序列信息,有望推动各相关研究走向新的高峰。

图3

2. 完整版四膜虫大核基因组的拼接流程及新发现的大小核染色体重排现象

  

该平台的建立为后续研究的开展奠定了重要基础,也为领域内数据共享和信息交流提供了重要的资讯支持。

3. 新版大核基因组在序列完整度和基因注释准确性上获得重要进展