日韩av

Journal of Virology在线刊发实验室关于锌指蛋白BCL11A介导牙鲆B淋巴细胞抑制HIRRV增殖的最新成果

发布时间:2023-05-21浏览次数:13


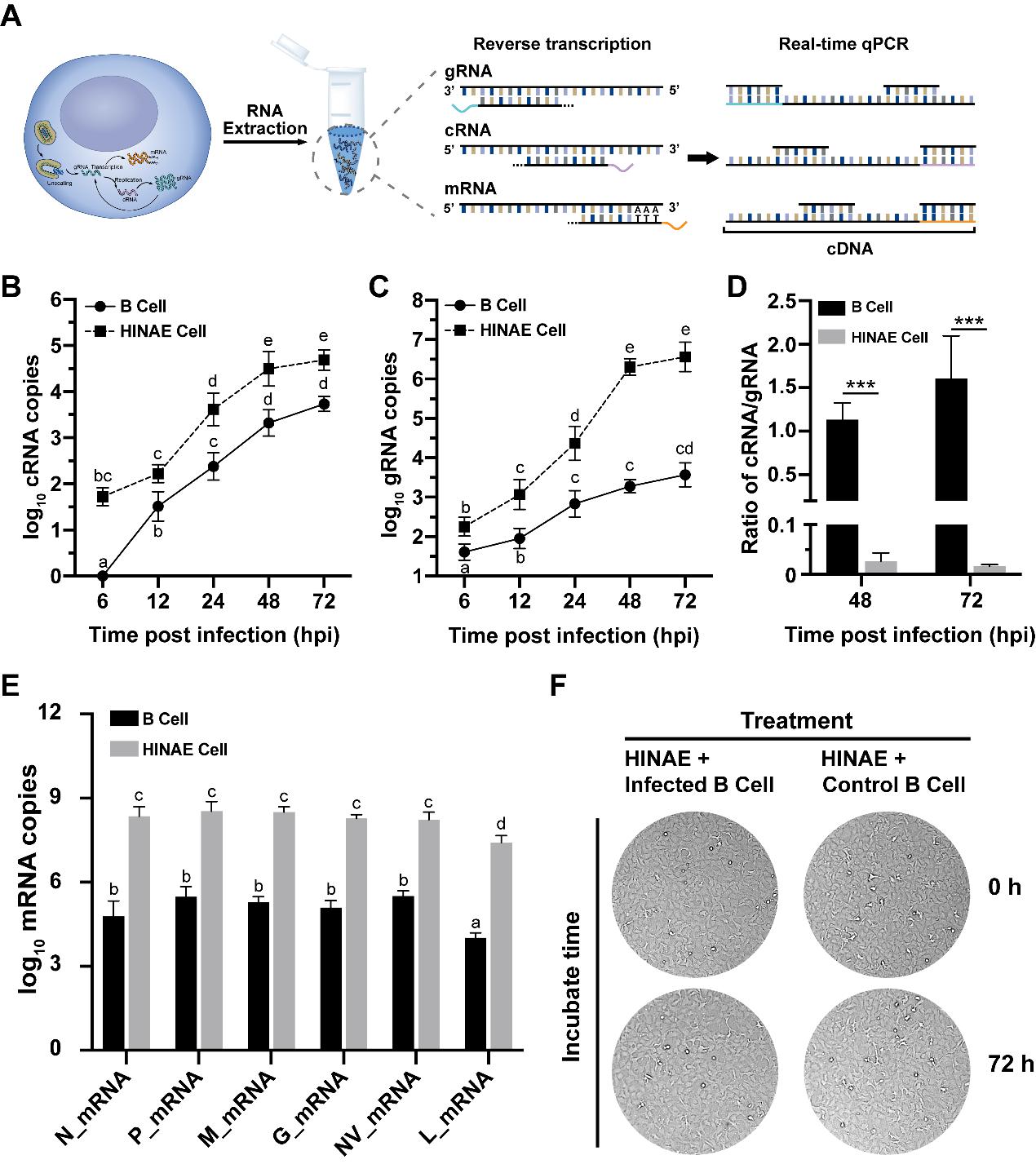
1 HIRRV在牙鲆B淋巴细胞中发生顿挫感染

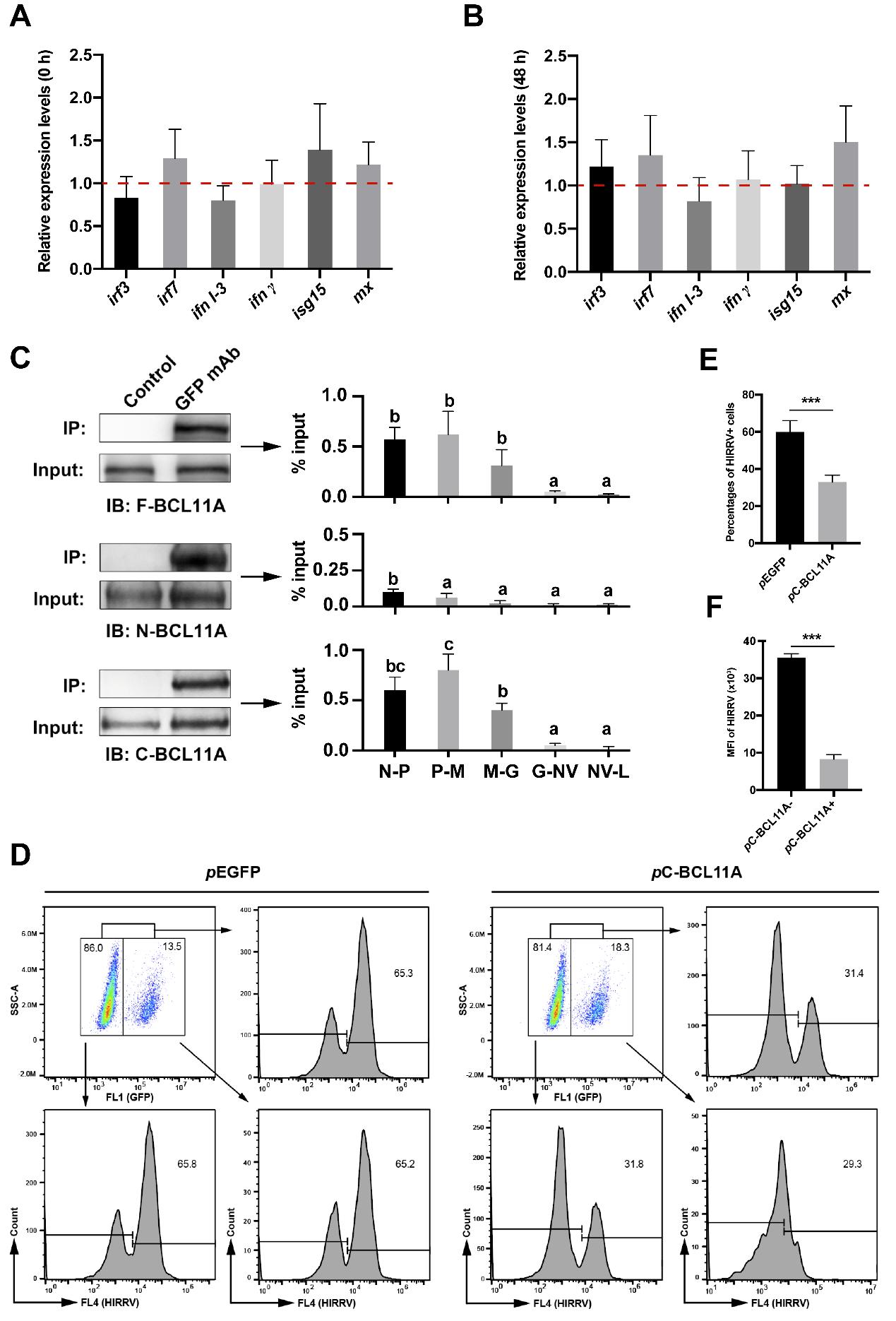
2 牙鲆BCL11A通过与HIRRV gRNA结合抑制HIRRV的复制与增殖