日韩av

Frontiers in immunology在线刊发实验室关于对虾血细胞亚群凋亡差异成果

发布时间:2021-10-15浏览次数:140


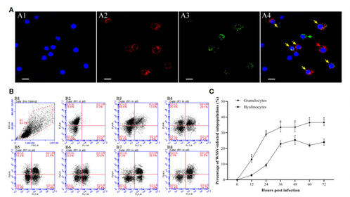
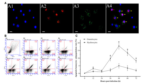
血细胞在对虾免疫系统中发挥着重要作用,白斑综合征病毒(WSSV)感染可诱导对虾血细胞发生凋亡,但目前尚未有研究阐明对虾血细胞不同亚群对WSSV侵染的凋亡应答差异。基于此,本文分别研究了中国对虾全血细胞和血细胞亚群的凋亡动态及病毒增殖特征。结果显示,在WSSV感染期间血细胞凋亡率发生了明显的变化,在感染后48小时达到22.2±3.0%的峰值;凋亡相关基因在病毒感染期间也呈现差异表达特性。在WSSV感染24小时后,病毒受感血细胞比例及血细胞中WSSV拷贝数也呈现快速增加,并维持在较高水平。免疫双荧光检测分析显示,在WSSV感染早期,病毒阴性血细胞凋亡率明显高于病毒阳性血细胞;而在感染中期和后期则明显低于病毒阳性细胞,这种差异似乎是WSSV在不同感染阶段破坏宿主免疫系统和促进病毒传播的重要途径。进一步研究发现,颗粒细胞密度在WSSV感染后率先显著下降,其凋亡率在病毒感染过程中也始终显著高于透明细胞,表明颗粒细胞对WSSV的响应更迅速并能够对病毒产生更为剧烈的凋亡应答。此外,在颗粒细胞中检测到了更高的WSSV病毒载量,表明与透明细胞相比,颗粒细胞似乎更易受到WSSV侵染,这可能是其对WSSV应答剧烈的原因之一。研究结果表明,对虾血细胞的凋亡反应受WSSV感染进程的显著影响,同时颗粒细胞和透明细胞对WSSV的差异凋亡响应反映了血细胞亚群抗病毒机制的差异,这将进一步加深对对虾血细胞亚群免疫功能特征差异的理解。

成果于2020127日发表在领域著名刊物Frontiers In Immunology上(doi10.3389/fimmu.2020.594390IF=7.561)。该项研究的第一完成人为2019级博士研究生崔闯,通讯作者为唐小千教授。该研究得到国家重点研发计划(2018YFD0900504)、青岛海洋科学与技术国家实验室(QNLM2016ORP0307)和山东省泰山学者计划的支持。


                                                                                  图1    不同血细胞亚群凋亡动态特征


                                                                                  图2   不同血细胞亚群病毒感染特征